Studienplanung
Zum Planen des eigenen Studiums ist zunächst etwas theoretisches Wissen erforderlich. Die Prüfungsordnung schreibt für jeden Studiengang vor, welche Module während des Bachelorstudiums zu absolvieren sind. Module bestehen aus mehreren Leistungen, die zum Bestehen des Moduls erforderlich sind. Die Kurse, die für die verschiedenen Leistungsslots der Module eingebracht werden können, sind dem Vorlesungsverzeichnis (EXA) zu entnehmen.
Vor Studienbeginn sollte zunächst für das ganze Studium im Voraus geplant werden, welche Module man in welchem Semester besuchen möchte. Zu Beginn jedes Semesters muss dann entschieden werden, welche Kurse man für die jeweiligen Modulpositionen belegen möchte.
Unter Pflichtmodule haben wir für Bachelorstudenten der Medieninformatik und der Informationswissenschaft die zu absolvierenden Module zusammengetragen. Studenten anderer Fächerkombinationen können ihre Pflichtmodule dem fachspezifischen Regelungen in der hinteren Hälfte der Prüfungsordnung (hier abrufbar) entnehmen.
Der Modulkatalog (Bachelor MI + IW, Master IW, Master MI) enthält nähere Informationen zu jedem Modul, wobei insbesondere folgende Angaben wichtig sind:
-
Teilnahmevoraussetzungen
Empfehlungen zu am besten vorher absolvierten Modulen sowie harte Voraussetzungen
-
Angebotszyklus (Sommersemester / Wintersemester / jedes Semester)
Es kann jedoch auch vorkommen, dass Kurse öfter angeboten werden als im Modulkatalog angegeben
-
Prüfungsmodus (Seminararbeit / Klausur)
-
zu erbringende Leistungen
Auch wenn für Seminararbeiten Angaben zur erforderlichen Seitenzahl gemacht werden liegen die Anforderungen in der Praxis erfahrungsgemäß deutlich tiefer
-
Berechnung der Modulnote
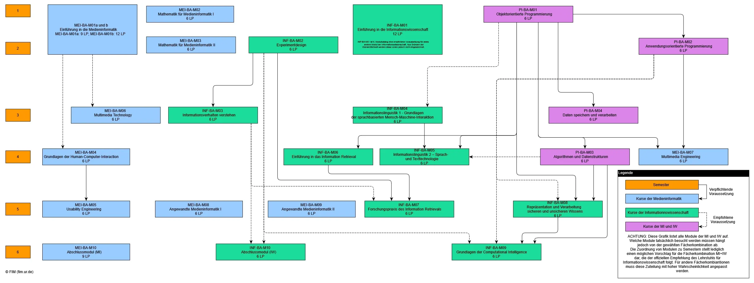
Darüber hinaus gibt der Modulkatalog Empfehlungen, welches Modul in welchem Semester abgeschlossen werden sollte. Weitere Empfehlungen dieser Art gibt es auch von den Lehrstühlen (MI hier und IW hier), die diese jeweils als „Exemplarischen Studienverlauf” bezeichnen. Die für die Informationswissenschaft verlinkte Seite enthält auch einen solchen Verlauf für die Fächerkombinationen MI-IW bzw. IW-MI. Da diese Empfehlungen (ausgenommen die Empfehlungen für spezifische Fächerkombination) individuelle Umstände wie z.B. die gewählte Fächerkombination nicht berücksichtigen können, sollte man diese Angaben jedoch nicht überbewerten. Bei der Planung sollte man sich daher hauptsächlich nach den Pflichtvoraussetzungen richten, die die nachfolgende Grafik illustriert.

Neben den Modulvoraussetzungen sollte man bei der Planung folgendes beachten:
- Im Studium müssen 180 Leistungspunkte über sechs Semester hinweg erworben werden. Ein normales Semester sollte daher Kurse im Umfang von ca. 30 Leistungspunkten enthalten.
- Seminar- und Projektarbeiten sind sehr arbeitsaufwändig, weswegen man sie möglichst gleichmäßig über alle Semester hinweg verteilen sollte.
- Sollte man bei seiner Planung nicht in jedem Semester auf 30 Leistungspunkte kommen ist das nicht weiter schlimm, da zusätzlich zu den Pflichtmodulen über das gesamte Studium auch 20 Punkte für den freien Wahlbereich erworben werden müssen.
Um die Planung etwas zu erleichtern haben wir eine Excel-Tabelle erstellt, die bereits alle Module mit den zugehörigen Kursen der Medieninformatik und der Informationswissenschaft sowie einen exemplarischen Studienverlauf für die Fächerkombination Medieninformatik (1. Hauptfach) und Informationswissenschaft (2. Hauptfach) enthält. Für andere Kombinationen muss die Tabelle entsprechend angepasst werden. Nachdem allen Kursen ein Semester zugewiesen ist sollte sich die Zahl der Leistungspunkte im ersten Hauptfach auf 90, im zweiten Hauptfach auf 60 und in den Nebenfächern (falls vorhanden) auf jeweils 30 Leistungspunkte aufsummieren. Die Gesammtpunktezahl liegt damit bei 150 Leistungpunkten, zu denen im sechsten Semester noch 10 Leistungspunkte für die Bachelorarbeit hinzukommen. Die verbleibenden 20 Leistungspunkte sind für den freien Wahlbereich vorgesehen, in den man weitestgehend frei Kurse zur individuellen Profilbildung einbringen kann. Da für diesen sehr viele Kurse zur Wahl stehen und das Kursangebot im Verlauf der Semester auch wechselt lohnt es sich kaum, diesen langfristig im Voraus zu planen. Eine Übersicht über Möglichkeiten für den freien Wahlbereich haben wir im Artikel zur Stundenplangestaltung untergebracht.
Planungshilfe herunterladen
Nachdem man das Studium grob für alle Semester im Voraus geplant hat, kann man sich daran machen den Stundenplan für das aktuelle Semester zu erstellen.